类加载器初始化以及加载类的过程
在什么时候才会启动类加载器?
其实,类加载器并不需要等到某个类被“首次主动使用”时再加载它,JVM规范允许类加载器在预料某个类将要被使用时就预先加载它,如果在预先加载的过程中遇到了.class文件缺失或存在错误,类加载器必须在程序首次主动使用该类时才报告错误(LinkgeError)错误,如果这个类一直没有被程序主动使用,那么类加载器就不会报错误.
从那个地方去加载.class文件
在这里进行一个简单的分类:
- 本地磁盘
- 网上加载.class(Applet)
- 从数据库中
- 压缩文件中(ZAR,Jar等)
- 从其他文件生成的(JSP应用)
LoadClass的类加载过程
1 | public class Math { |

类从被加载到虚拟机内存中开始,到卸载出内存为止,它的整个生命周期包括:加载、验证、准备、解析、初始化、使用和卸载七个阶段。它们的顺序如下图所示:
加载(Loading)
”加载“是”类加机制”的第一个过程,在加载阶段,虚拟机主要完成三件事:
- 通过一个类的全限定名来获取其定义的二进制字节流
- 将这个字节流所代表的的静态存储结构转化为方法区的运行时数据结构
- 在堆中生成一个代表这个类的Class对象,作为方法区中这些数据的访问入口
在硬盘上查找并通过IO读入字节码文件,使用到类时才会加载,例如调用类的main()方法,new对象等,在加载阶段会在内存中生成一个代表这个类的java.lang.Class对象,作为方法区这个类的各种数据的访问入口.
验证(Verification)
验证的主要作用就是确保被==加载的类的正确性==。也是连接阶段的第一步。说白了也就是我们加载好的.class文件不能对我们的虚拟机有危害,所以先检测验证一下。他主要是完成四个阶段的验证:
(1)文件格式的验证:验证.class文件字节流是否符合class文件的格式的规范,并且能够被当前版本的虚拟机处理。这里面主要对魔数、主版本号、常量池等等的校验(魔数、主版本号都是.class文件里面包含的数据信息、在这里可以不用理解)。
(2)元数据验证:主要是对字节码描述的信息进行语义分析,以保证其描述的信息符合java语言规范的要求,比如说验证这个类是不是有父类,类中的字段方法是不是和父类冲突等等。
(3)字节码验证:这是整个验证过程最复杂的阶段,主要是通过数据流和控制流分析,确定程序语义是合法的、符合逻辑的。在元数据验证阶段对数据类型做出验证后,这个阶段主要对类的方法做出分析,保证类的方法在运行时不会做出危害虚拟机安全的事。
(4)符号引用验证:它是验证的最后一个阶段,发生在虚拟机将符号引用转化为直接引用的时候。主要是对类自身以外的信息进行校验。目的是确保解析动作能够完成。
对整个类加载机制而言,验证阶段是一个很重要但是非必需的阶段,如果我们的代码能够确保没有问题,那么我们就没有必要去验证,毕竟验证需要花费一定的的时间。当然我们可以使用-Xverfity:none来关闭大部分的验证。
准备(Preparation)
准备阶段主要为==类变量分配内存并设置初始值==。这些内存都在方法区分配。在这个阶段我们只需要注意两点就好了,也就是类变量和初始值两个关键词:
(1)类变量(static)会分配内存,但是实例变量不会,实例变量主要随着对象的实例化一块分配到java堆中,
(2)这里的初始值指的是数据类型默认值,而不是代码中被显示赋予的值。比如
1 | public static int value = 1; |
注意,在上面value是被static所修饰的准备阶段之后是0,但是如果同时被final和static修饰准备阶段之后就是1了。我们可以理解为static final在编译器就将结果放入调用它的类的常量池中了。
| 数据类型 | 默认值 |
|---|---|
| int | 0 |
| boolean | false |
| long | 0L |
| float | 0.0f |
| double | 0.0d |
| char | ‘\u000’ |
| reference | null |
解析(Resolution)
解析阶段主要是虚拟机将==常量池中的符号引用转化为直接引用的过程==。
解析动作主要针对类或接口、字段、类方法、接口方法、方法类型、方法句柄和调用点限定符7类符号引用进行。
将符号引用替换为直接引用,该阶段会把一些静态方法(符号引用,比如main()方法)替换为指向数据所存内存的指针或句柄等(直接引用),这是所谓的静态链接过程(类加载期间完成),动态链接是在程序运行期间完成的将符号引用替换为直接引用
符号引用
以一组符号来描述所引用的目标,可以是任何形式的字面量,只要是能无歧义的定位到目标就好
直接引用
直接引用时可以指向目标的指针,相对偏移量或者是一个直接或间接定位到目标的句柄,和虚拟机实现的内存有关,不同的虚拟机直接引用不同.
初始化(Initialization)
这是类加载机制的最后一步,在这个阶段,java程序代码才开始真正执行。我们知道,在准备阶段已经为类变量赋过一次值。在初始化阶端,程序可以根据自己的需求来赋值了。一句话描述这个阶段就是执行类构造器< clinit >()方法的过程。
在初始化阶段,主要为==类的静态变量赋予正确的初始值,JVM负责对类进行初始化==,主要对类变量进行初始化。在Java中对类变量进行初始值设定有两种方式:
①声明类变量是指定初始值
②使用静态代码块为类变量指定初始值
JVM初始化步骤:
1、假如这个类还没有被加载和连接,则程序先加载并连接该类
2、假如该类的直接父类还没有被初始化,则先初始化其直接父类
3、假如类中有初始化语句,则系统依次执行这些初始化语句
类初始化时机:只有当对类的主动使用的时候才会导致类的初始化,类的主动使用包括以下六种:
- 创建类的实例,也就是new的方式
- 访问某个类或接口的静态变量,或者对该静态变量赋值
- 调用类的静态方法
- 反射(如 Class.forName(“com.fly.Test”))
- 初始化某个类的子类,则其父类也会被初始化
- Java虚拟机启动时被标明为启动类的类,直接使用 java.exe命令来运行某个主类
类加载器

类被加载到方法区中后主要包含 运行时常量池、类型信息、字段信息、方法信息、类加载器的引用、对应class实例的引用等信息。
类加载器的引用:这个类到类加载器实例的引用
对应class实例的引用:类加载器在加载类信息放到方法区中后,会创建一个对应的Class 类型的对象实例放到堆(Heap)中, 作为开发人员访问方法区中类定义的入口和切入点。
注意,主类在运行过程中如果使用到其它类,会逐步加载这些类。
jar包或war包里的类不是一次性全部加载的,是使用到时才加载。
上面的类加载过程主要是通过类加载器来实现的,Java里有如下几种类加载器
引导类加载器—BootStrap ClassLoader
最顶层的加载类,负责加载支撑JVM运行的位于JRE的lib目录下的核心类库,也就是我们环境变量下面%JRE_HOME%\lib下的rt.jar、resources.jar、charsets.jar和class等。另外需要注意的是可以通过启动jvm时指定-Xbootclasspath和路径来改变Bootstrap ClassLoader的加载目录。比如java -Xbootclasspath/a:path被指定的文件追加到默认的bootstrap路径中。
扩展类加载器—Extension ClassLoader
扩展的类加载器,负责加载支撑JVM运行的位于JRE的lib目录下的ext扩展目录中的JAR类包,加载目录%JRE_HOME%\lib\ext目录下的jar包和class文件。还可以加载-D java.ext.dirs选项指定的目录。
应用程序类加载器—Application ClassLoader
也称为SystemAppClass,负责加载ClassPath路径下的类包,主要就是加载你自己写的那些类.
自定义加载器—User ClassLoader
负责加载用户自定义路径下的类包
类加载的三种方式
类加载的三种方式。
(1)通过命令行启动应用时由JVM初始化加载含有main()方法的主类。
(2)通过Class.forName()方法动态加载,会默认执行初始化块(static{}),但是Class.forName(name,initialize,loader)中的initialze可指定是否要执行初始化块。
(3)通过ClassLoader.loadClass()方法动态加载,不会执行初始化块。
类加载器初始化过程- 双亲委派
在Launcher构造方法内部,其创建了两个类加载器,分别是sun.misc.Launcher.ExtClassLoader(扩展类加载器)和sun.misc.Launcher.AppClassLoader(应用类加载器)。
JVM默认使用Launcher的getClassLoader()方法返回的类加载器AppClassLoader的实例加载我们的应用程序。
1 | //Launcher的构造方法 |

这里类加载其实就有一个双亲委派机制,加载某个类时会先委托父加载器寻找目标类,找不到再委托上层父加载器加载,如果所有父加载器在自己的加载类路径下都找不到目标类,则在自己的类加载路径中查找并载入目标类。
比如我们的Math类,最先会找应用程序类加载器加载,应用程序类加载器会先委托扩展类加载器加载,扩展类加载器再委托引导类加载器,顶层引导类加载器在自己的类加载路径里找了半天没找到Math类,则向下退回加载Math类的请求,扩展类加载器收到回复就自己加载,在自己的类加载路径里找了半天也没找到Math类,又向下退回Math类的加载请求给应用程序类加载器,应用程序类加载器于是在自己的类加载路径里找Math类,结果找到了就自己加载了。
双亲委派机制说简单点就是,先找父亲加载,不行再由儿子自己加载
我们来看下应用程序类加载器AppClassLoader加载类的双亲委派机制源码,AppClassLoader的loadClass方法最终会调用其父类ClassLoader的loadClass方法,该方法的大体逻辑如下:
- 首先,检查一下指定名称的类是否已经加载过,如果加载过了,就不需要再加载,直接返回。
- 如果此类没有加载过,那么,再判断一下是否有父加载器;如果有父加载器,则由父加载器加载(即调用parent.loadClass(name, false);).或者是调用bootstrap类加载器来加载。
- 如果父加载器及bootstrap类加载器都没有找到指定的类,那么调用当前类加载器的findClass方法来完成类加载。
1 | //ClassLoader的loadClass方法,里面实现了双亲委派机制 |
为什么要设计双亲委派机制?
- 沙箱安全机制:自己写的java.lang.String.class类不会被加载,这样便可以防止核心API库被随意篡改
- 避免类的重复加载:当父类已经加载了该类时,就没有必要子类ClassLoader再加载一次,保证被加载类的唯一性
全盘负责委托机制
“全盘负责”是指当一个ClassLoder装载一个类时,除非显示的使用另外一个ClassLoder,该类所依赖及引用的类也由这个ClassLoder载入。
为什么加载类要子类委托给父类,而不是直接从引导类加载器向下加载?
1 | // 检查当前类加载器是否已经加载了该类 |
站在设计角度来看我们写的程序大部分(95%)都是由应用程序加载器进行加载,并且根据源码我们得知加载时会先检查当前类加载器是否已经加载了该类,只有第一次加载某个类时会向上进行委托,等下次再使用这个类时由于已经被加载过,那么直接从应用程序类加载器获取就可以.如果直接从引导类加载器进行加载,那么每次都要从上到下去进行加载,会影响性能,且设计不合理.
自定义类加载器
自定义类加载器只需要继承 java.lang.ClassLoader 类,该类有两个核心方法,一个是loadClass(String, boolean),实现了双亲委派机制,还有一个方法是findClass,默认实现是空方法,所以我们自定义类加载器主要是重写findClass方法。
(1)遵守双亲委派模型:继承ClassLoader,重写findClass()方法。
(2)破坏双亲委派模型:继承ClassLoader,重写loadClass()方法。 通常我们推荐采用第一种方法自定义类加载器,最大程度上的遵守双亲委派模型。
遵循双亲委派机制
1 | public class MyClassLoaderTest { |
运行结果:
=======自己的加载器加载类调用方法=======
User1
com.fly.jvm.MyClassLoaderTest$MyClassLoader
打破双亲委派机制
再来一个沙箱安全机制示例,尝试打破双亲委派机制,用自定义类加载器加载我们自己实现的 java.lang.String.class
1 | public class MyClassLoaderTest2 { |
运行结果:
java.lang.SecurityException: Prohibited package name: java.lang
at java.lang.ClassLoader.preDefineClass(ClassLoader.java:656)
at java.lang.ClassLoader.defineClass(ClassLoader.java:755)
TOMCAT打破双亲委派机制
以Tomcat类加载为例,Tomcat 如果使用默认的双亲委派类加载机制行不行?
我们思考一下:Tomcat是个web容器, 那么它要解决什么问题:
一个web容器可能需要部署两个应用程序,不同的应用程序可能会依赖同一个第三方类库的不同版本,不能要求同一个类库在同一个服务器只有一份,因此要保证每个应用程序的类库都是独立的,保证相互隔离。
部署在同一个web容器中相同的类库相同的版本可以共享。否则,如果服务器有10个应用程序,那么要有10份相同的类库加载进虚拟机。
web容器也有自己依赖的类库,不能与应用程序的类库混淆。基于安全考虑,应该让容器的类库和程序的类库隔离开来。
web容器要支持jsp的修改,我们知道,jsp 文件最终也是要编译成class文件才能在虚拟机中运行,但程序运行后修改jsp已经是司空见惯的事情, web容器需要支持 jsp 修改后不用重启。
再看看我们的问题:Tomcat 如果使用默认的双亲委派类加载机制行不行?
答案是不行的。为什么?
第一个问题,如果使用默认的类加载器机制,那么是无法加载两个相同类库的不同版本的,默认的类加器是不管你是什么版本的,只在乎你的全限定类名,并且只有一份。
第二个问题,默认的类加载器是能够实现的,因为他的职责就是保证唯一性。
第三个问题和第一个问题一样。
我们再看第四个问题,我们想我们要怎么实现jsp文件的热加载,jsp 文件其实也就是class文件,那么如果修改了,但类名还是一样,类加载器会直接取方法区中已经存在的,修改后的jsp是不会重新加载的。那么怎么办呢?我们可以直接卸载掉这jsp文件的类加载器,所以你应该想到了,每个jsp文件对应一个唯一的类加载器,当一个jsp文件修改了,就直接卸载这个jsp类加载器。重新创建类加载器,重新加载jsp文件。
Tomcat自定义加载器详解

tomcat的几个主要类加载器:
commonLoader:Tomcat最基本的类加载器,加载路径中的class可以被Tomcat容器本身以及各个Webapp访问;
catalinaLoader:Tomcat容器私有的类加载器,加载路径中的class对于Webapp不可见;
sharedLoader:各个Webapp共享的类加载器,加载路径中的class对于所有Webapp可见,但是对于Tomcat容器不可见;
WebappClassLoader:各个Webapp私有的类加载器,加载路径中的class只对当前Webapp可见,比如加载war包里相关的类,每个war包应用都有自己的WebappClassLoader,实现相互隔离,比如不同war包应用引入了不同的spring版本,这样实现就能加载各自的spring版本;
从图中的委派关系中可以看出:
CommonClassLoader能加载的类都可以被CatalinaClassLoader和SharedClassLoader使用,从而实现了公有类库的共用,而CatalinaClassLoader和SharedClassLoader自己能加载的类则与对方相互隔离。
WebAppClassLoader可以使用SharedClassLoader加载到的类,但各个WebAppClassLoader实例之间相互隔离。
而JasperLoader的加载范围仅仅是这个JSP文件所编译出来的那一个.Class文件,它出现的目的就是为了被丢弃:当Web容器检测到JSP文件被修改时,会替换掉目前的JasperLoader的实例,并通过再建立一个新的Jsp类加载器来实现JSP文件的热加载功能。
1 | public class MyClassLoaderTest3 { |
运行结果:
User1
com.fly.jvm.MyClassLoaderTest3$MyClassLoader3@3c679bde
User1
com.fly.jvm.MyClassLoaderTest3$MyClassLoader3@2a3046da
注意:同一个JVM内,两个相同包名和类名的类对象可以共存,因为他们的类加载器可以不一样,所以看两个类对象是否是同一个,除了看类的包名和类名是否都相同之外,还需要他们的类加载器也是同一个才能认为他们是同一个。
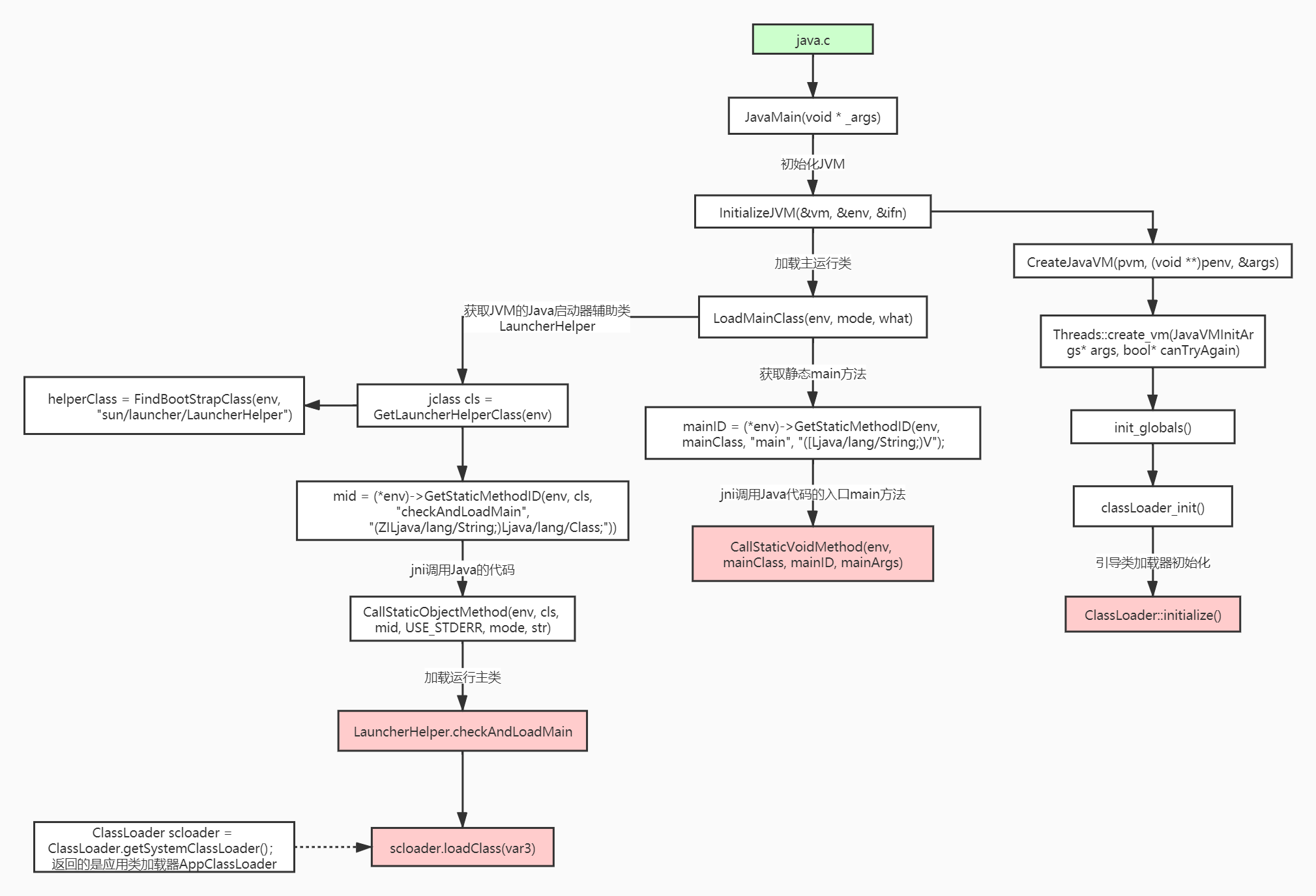
Hotspot源码JVM启动执行main方法流程